
Išsamus produkto aprašymas
SUS304 servovariklio automatinis apvalaus butelio ženklinimo mašinos PLC valdymas
Taikymas
Šis automatinis servovariklio pakavimo etikečių klijavimo aparatas netaikomas visų rūšių plokštiems daiktams, tokiems kaip maistas, chemikalai, farmacija, kosmetika, raštinės reikmenys, CD diskai, dėžutė, dėžutė, įvairūs aliejaus virduliai ir kt.

funkcijos
| Operacija | PLC valdymo sistema leidžia lengvai naudoti etikečių mašiną |
| Medžiaga | Pagrindinis etikečių klijavimo mašinos korpusas pagamintas iš nerūdijančio plieno SUS304 |
| Konfigūracija | Mūsų etiketės naudoja gerai žinomas Japonijos, Vokietijos, Amerikos, Korėjos ar Taivano prekės ženklo dalis |
| Lankstumas | Klientas gali pasirinkti pridėti spausdintuvą ir kodų aparatą; gali pasirinkti susisiekti su konvergeriu ar ne. |
Techniniai parametrai

| vardas | automatinė vyniojimo etikečių mašina |
| Ženklinimo greitis | 60-300vnt / min |
| Objekto aukštis | 25-95mm |
| Objekto storis | 12-25mm |
| Etiketės aukštis | 20-90mm |
| Etiketės ilgis | 25-80mm |
| Etiketės ritinėlio vidinis skersmuo | 76mm |
| Etiketės ritinėlio išorinis skersmuo | 350mm |
| Ženklinimo tikslumas | ± 0,5 mm |
| Maitinimas | 220V 50 / 60Hz 2KW |
| Dujų sąnaudos spausdintuvui | 5 kg / m2 (jei pridėsite kodavimo mašiną) |
| Etikečių klijavimo mašinos dydis | 2500 (ilgis) × 1250 (plotis) × 1750 (aukštis) mm |
| Etikečių klijavimo mašinos svoris | 150kg |
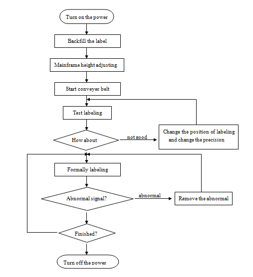
Veiklos schema

Grandinės schema

Išsami informacija rodo

Pakavimas ir gabenimas

· Uostas: Šanchajus
· Informacija apie pakuotę: medinių dėklų eksporto pakavimas
· Pristatymo informacija: Paprastai 12-15 dienų nuo apmokėjimo gavimo
Pasitikėkite mumis, VKPAK , Jūsų geras pasirinkimas! Greitas atsakymas į jūsų užklausą!
Mūsų Paslaugos
1. Siūlykite profesionalų etikečių klijavimą pagal jūsų specialius ženklinimo reikalavimus.
2. Pateikę užsakymą, tiekite jums aukštos kokybės etikečių mašiną.
3. Stenkitės, kad pristatymo laikas atitiktų jūsų poreikius.
4. Gavę mūsų mašiną, suteiksite visą gyvenimą nemokamą techninę pagalbą.
DUK
1. Kokią turite etikečių klijavimo mašiną?
Gerbiamas kliente, turime automatinę ir pusiau automatinę apvalių konteinerių ir plokščio paviršiaus etikečių klijavimo mašiną. Vieni modelforuoja vieną etiketę, o kiti - dvi ar net daugiau etikečių. Mes galime suprojektuoti mašiną pagal jūsų konkrečią ženklinimo situaciją.
Taigi, prašau laisvai atsiųsti mums savo ženklinimo reikalavimus, mes pateiksime jums tenkinantį ženklinimo sprendimą.
2. Ar galėjo kodavimo mašina atspausdinti datą ir partijos Nr.?
Taip, galite pasirinkti pridėti kodavimo mašiną norimoms raidėms ir Nr. Spausdinti.
Tai karštas antspaudas ir gali spausdinti ne daugiau kaip tris eilutes.
3. Kokią informaciją turėtume pateikti, kad patikrintume tinkamą modelį?
Pls atsiųskite mums savo konteinerio ir etiketės nuotrauką, taip pat konteinerio ir etiketės dydį.
Pls taip pat pasakykite, kokią etiketę naudojate, jei įmanoma. (Pavyzdžiui, lipnūs, gali būti klijai, karšti klijai ir kt., Neatsižvelgiant į tai, ar etiketė yra ritininė, ar gabaliukų.) Tada leisime jums patikrinti tinkamą modelį.
Žyma: pramoninio ženklinimo mašina, stiklinių butelių etikečių klijavimo mašina









