
Išsamus produkto aprašymas
| Etiketės greitis: | 20-200 vnt/min (priklauso nuo etiketės ilgio ir butelio storio) | Storos etiketės objektas: | 20-200 mm |
|---|---|---|---|
| Objekto aukštis: | 30-200mm | Etiketės aukštis: | 15–110 mm |
| Etiketės ilgis: | 25-300mm | Etiketės ritinėlio vidinis skersmuo: | 76mm |
| Etiketės ritinėlio išorinis skersmuo: | 300 mm | Maitinimo šaltinis: | 220V 50/60HZ 0,75KW Vienfazis |
| Mašinos svoris: | 150kg | Mašinos dydis: | 1600 (ilgis) * 550 (plotis) * 1600 (aukštis) mm |
| Raktažodis: | Plokščio paviršiaus etikečių klijavimo priemonė | 1 modelis: | HAP200 |
| 2 modelis: | HAP300 |
Automatinė plokščio paviršiaus etikečių aplikatoriaus mašina, SUS304 nerūdijančio plieno ekonomiška automatinė viršutinio ir šoninio ženklinimo mašina
Naudojimas:
Automatinis plokščio paviršiaus etikečių aplikavimo aparatas, SUS304 nerūdijančio plieno ekonomiškas automatinis viršaus ir šoninio ženklinimo aparatas tinka visų rūšių plokščiiems objektams, tokiems kaip maistas, chemikalai, farmacija, kosmetika, raštinės reikmenys, kompaktinių diskų diskai, dėžutės, dėžutės ir įvairūs aliejaus virduliai ir kt. automatinė viršutinio ir šoninio ženklinimo mašina skirta plokščių šonų ženklinimui. Ekonomiška automatinė viršutinio ir šoninio ženklinimo mašina tinka:

Funkcijos:
- Pagrindinis korpusas pagamintas iš SUS304 nerūdijančio plieno ir aukštos kokybės aliuminio lydinio.
- Ženklinimo galvutė yra varoma pažangiu žingsniniu varikliu, importuotu iš Japonijos.
- Visa stebuklinga akis yra pažangus nuotraukų detektorius, pagamintas Japonijoje.
- PLC valdymo sistema aprūpinta žmogaus sąsaja, įskaitant 60 atminties blokų grupių.
- Etikečių padėtis ir aukštis reguliuojami.
- Transportavimo aukštis gali būti reguliuojamas pagal gamybos linijos aukštį.
- Gebėti prisijungti prie konvejerio ir gamybos linijos
- Skaidrus etikečių monitorius pasirinkimui.
Išvaizdos figūra:

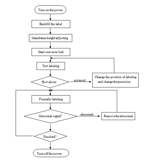
Veikimo schema:

Grandinės schema:

Pakuotė ir pristatymas:
1. Uostas:Šanchajus
2. Informacija apie pakuotę:medinių dėklų eksporto pakavimas
3. Pristatymo informacija:Paprastai 12-15 dienų nuo apmokėjimo gavimo
DUK:
1) Etiketės rodo erect go ffer
Priežastis: per didelis ženklinimo išvesties greitis arba per mažas surinkimo linijos greitis
Sprendimai: sulėtinti etiketės išvedimo greitį arba pagreitinti surinkimo linijos greitį (butelio judėjimo greitį).
2).
Priežastis:
① plūgo lenta nėra plokščia;
②nuplėšiamas lentos kraštas nėra lygiagretus butelio dangteliui;
③ etiketė paspausta per šviesiai
Sprendimai:
①keisti plūgo lentą,
② sureguliuokite taip, kad nuplėšiamas lentos kraštas būtų lygiagretus butelio dangteliui,
③ tinkamai suspauskite etiketės diržą.
Žyma: plokščios etiketės aplikatorius, dėžutės etikečių klijavimo mašina









